首页 法治论坛 视频精粹 普法教育 监督执法 基层采风 智慧普法 法案精汇 今日看法 企业瞭望 手机版
交通看点 今日点通 交通资讯 交通热点 交通旅游 交通论坛 县域交通 专题报道 交法解读 交通评论 图解交通

2022年全国各省市交通事故最新赔偿标准汇编!(河南、湖北、湖

来源:未知 作者:jinyu 人气: 发布时间:2022-04-20
摘要:2022年全国各省市交通 2022年全国各省市交通事故最新赔偿标准汇编 2022年全国各省市交通事故最新赔偿标准汇编 2022年全国交通事故最新赔偿标准汇编 实务问题解答 1、

2022年全国各省市交通事故最新赔偿标准汇编

 

2022年全国交通事故最新赔偿标准汇编

 

河南地区2022年人身损害赔偿案件中最新赔偿标准发布
残疾赔偿金、死亡赔偿金新标准37094.8元/年


河南地区2022年人身损害赔偿案件中最新赔偿标准发布 |残疾赔偿金、死亡赔偿金新标准37094.8元/年

 

官方文件

 

 

 

 

2021年度,河南省全省城镇居民人均可支配收入37094.8元、城镇居民人均生活消费支出23177.5元、农村居民人均可支配收入17533.3元、农村居民人均生活消费支出14073.2元。

 

河南交通事故最新赔偿标准

 

河南省2022年道路交通事故人身损害赔偿相关数据
 
1、城镇居民人均年可支配收入             37094.8元
2、城镇居民人均年消费支出                 23177.5元
3、全省在岗职工年平均工资                 71351元
 4、分行业就业人员年平均工资:
(1)2020年度城镇私营单位在岗职工年平均工资

图片

(2)2020年度城镇非私营单位在岗职工年平均工资

图片

 

说明:
1、目前国家统计局河南调查总队已公布 2021年度河南省城镇居民人均可支配收入及生活消费支出数据。根据《河南省高级人民法院关于进一步推进人身损害赔偿案件统一城乡标准试点工作的意见(试行)》规定,即日起,河南地区人身损害赔偿类民事纠纷案件中残疾赔偿金、死亡赔偿金均按照新标准37094.8元/年进行计算、被扶养人生活费均按照新标准23177.5元/年进行计算。
2、其他数据目前仍沿用河南省统计局在2021年公布的相关数据,待统计部门公布最新数据后将及时进行更新。
 

河南高院试点同命同价规定

 

一、河南省高级人民法院关于进一步推进人身损害赔偿案件统一城乡标准试点工作的意见(试行)
 
为深入贯彻落实党中央决策部署,根据最高人民法院《关于进一步推进人身损害赔偿标准城乡统一试点工作的通知》要求,更好地为城乡融合发展提供司法服务和保障,充分维护受害人的权益,结合全省实际,制定如下意见:
 
一、全省法院人身损害赔偿类民事纠纷案件,残疾赔偿金、死亡赔偿金统一按照河南省上一年度城镇居民人均可支配收入标准计算;被扶养人生活费统一按照河南省上一年度城镇居民人均消费性支出标准计算。
 
二、本意见自2021年11月1日起施行。本意见施行之日尚未审结的一审案件,适用本意见。本意见施行之日一审已经审结又进入二审程序的案件以及适用审判监督程序的再审案件,不适用本意见。
 
三、本意见施行后,法律、司法解释有新规定的,按新规定执行。
 
 
二、河南省高级人民法院关于开展人身损害赔偿案件统一城乡标准试点工作的意见(试行)(2019)
 
根据最高人民法院《关于授权开展人身损害赔偿标准城乡统一试点的通知》要求,为做好全省法院人身损害赔偿案件统一城乡标准试点工作,促进城乡融合发展,充分维护受害人的权益,结合全省实际,制定如下意见:
 
一、全省法院机动车交通事故责任纠纷案件、医疗损害赔偿责任纠纷案件、产品质量责任纠纷案件,不再区分受害人住所地或经常居住地、收入来源等因素,其残疾赔偿金、死亡赔偿金统一按照河南省上一年度城镇居民人均可支配收入标准计算。
 
 
二、全省法院机动车交通事故责任纠纷案件、医疗损害赔偿责任纠纷案件、产品质量责任纠纷案件,被抚养人生活费统一按照河南省上一年度城镇居民人均消费性支出标准计算。
 
三、全省法院审理机动车交通事故责任纠纷案件,根据当事人自愿的原则,在事实清楚的基础上,分清是非,对当事人赔付能力不足的案件优先调解,化解矛盾纠纷。调解未达成协议或者调解书送达前一方反悔的,应当及时判决。
 
四、本意见实施后未审结的一审、二审案件,适用本意见;本意见施行前已经终审的案件,以及适用审判监督程序的再审的案件,不适用本意见。
 
五、本意见自2019年12月20日起施行。

 

人损赔偿司法解释关联规定

 

最高人民法院关于审理人身损害赔偿案件适用法律若干问题的解释
 
(2003年12月4日由最高人民法院审判委员会第1299次会议通过,根据2020年12月23日最高人民法院审判委员会第1823次会议通过的《最高人民法院关于修改〈最高人民法院关于在民事审判工作中适用《中华人民共和国工会法》若干问题的解释〉等二十七件民事类司法解释的决定》修正)
……
第七条 误工费根据受害人的误工时间和收入状况确定。
误工时间根据受害人接受治疗的医疗机构出具的证明确定。受害人因伤致残持续误工的,误工时间可以计算至定残日前一天。
受害人有固定收入的,误工费按照实际减少的收入计算。受害人无固定收入的,按照其最近三年的平均收入计算;受害人不能举证证明其最近三年的平均收入状况的,可以参照受诉法院所在地相同或者相近行业上一年度职工的平均工资计算
第八条 护理费根据护理人员的收入状况和护理人数、护理期限确定。
护理人员有收入的,参照误工费的规定计算;护理人员没有收入或者雇佣护工的,参照当地护工从事同等级别护理的劳务报酬标准计算。护理人员原则上为一人,但医疗机构或者鉴定机构有明确意见的,可以参照确定护理人员人数。
护理期限应计算至受害人恢复生活自理能力时止。受害人因残疾不能恢复生活自理能力的,可以根据其年龄、健康状况等因素确定合理的护理期限,但最长不超过二十年。
受害人定残后的护理,应当根据其护理依赖程度并结合配制残疾辅助器具的情况确定护理级别。
第十二条  残疾赔偿金根据受害人丧失劳动能力程度或者伤残等级,按照受诉法院所在地上一年度城镇居民人均可支配收入或者农村居民人均纯收入标准,自定残之日起按二十年计算。但六十周岁以上的,年龄每增加一岁减少一年;七十五周岁以上的,按五年计算。
受害人因伤致残但实际收入没有减少,或者伤残等级较轻但造成职业妨害严重影响其劳动就业的,可以对残疾赔偿金作相应调整。
第十四条 丧葬费按照受诉法院所在地上一年度职工月平均工资标准,以六个月总额计算。
 
第十五条  死亡赔偿金按照受诉法院所在地上一年度城镇居民人均可支配收入或者农村居民人均纯收入标准,按二十年计算。但六十周岁以上的,年龄每增加一岁减少一年;七十五周岁以上的,按五年计算。
 
第十七条  被扶养人生活费根据扶养人丧失劳动能力程度,按照受诉法院所在地上一年度城镇居民人均消费性支出和农村居民人均年生活消费支出标准计算。被扶养人为未成年人的,计算至十八周岁;被扶养人无劳动能力又无其他生活来源的,计算二十年。但六十周岁以上的,年龄每增加一岁减少一年;七十五周岁以上的,按五年计算。
被扶养人是指受害人依法应当承担扶养义务的未成年人或者丧失劳动能力又无其他生活来源的成年近亲属。被扶养人还有其他扶养人的,赔偿义务人只赔偿受害人依法应当负担的部分。被扶养人有数人的,年赔偿总额累计不超过上一年度城镇居民人均消费性支出额或者农村居民人均年生活消费支出额。
 
第二十二条  本解释所称“城镇居民人均可支配收入”“农村居民人均纯收入”“城镇居民人均消费性支出”“农村居民人均年生活消费支出”“职工平均工资”,按照政府统计部门公布的各省、自治区、直辖市以及经济特区和计划单列市上一年度相关统计数据确定。
“上一年度”,是指一审法庭辩论终结时的上一统计年度。

 

*******************************************************
 

湖北省统计局公布2022年人身损害赔偿案件最新赔偿标准
附:官方文件+关联规定

 

官方文件

 

图片
2021年度,湖北省全省全体居民人均可支配收入30829元,按常住地分,城镇居民人均可支配收入40278元,农村居民人均可支配收入18259元。全体居民人均消费支出23846元,按常住地分,城镇居民人均消费支出28506元,农村居民人均消费支出17647元。
 

湖北交通事故最新赔偿标准

 
湖北省2022年道路交通事故人身损害赔偿相关数据
 
1、城镇居民人均年可支配收入        40278元
2、城镇居民人均年消费支出            28506元
3、全省在岗职工年平均工资            71110元
4、分行业就业人员年平均工资:
图片
说明:
1、目前,湖北省统计局已公布湖北省城镇居民人均年可支配收入及消费性支出数据,根据《湖北省高级人民法院关于开展人身损害赔偿标准城乡统一试点工作的通知》(鄂高法(2019)158号)规定,即日起,湖北地区人身损害赔偿案件中残疾赔偿金、死亡赔偿金均按照新标准40278元/年进行计算、被扶养人生活费均按照新标准28506元/年进行计算。
2、其他数据目前仍沿用湖北省统计局在2021年公布的相关数据,待统计部门公布最新数据后将及时进行更新。
 

湖北高院试点同命同价规定

 

湖北省高级人民法院关于开展人身损害赔偿标准城乡统一试点工作的通知
 
全省各级人民法院,武汉海事法院,武汉铁路运输中、基层法院:
 
根据最高人民法院《关于授权开展人身损害赔偿标准城乡统一试点工作的通知》〈法明传【2019】513号〉要求,我院经研究决定,自2020年1月1日起在全省法院启动人身损害赔偿纠纷案件统一城乡赔偿标准试点工作。现将有关事项通知如下:
 
一、试点适用标准
审理人身损害赔偿纠纷案件时,对于残疾赔偿金、死亡赔偿金,统一按照湖北省上一年度城镇居民人均可支配收入标准计算赔偿金额;对于被抚养人生活费,统一按照湖北省上一年度城镇居民人均消费支出标准计算赔偿金额。
 
二、试点适用案件范围
侵权行为发生在2020年1月1日后的人身损害赔偿纠纷案件,适用上述城镇居民赔偿标准。侵权行为发生在2020年1月1日前的案件,不适用上述标准。
 
 
试点结束时间待最高人民法院通知。
 
试点工作中遇到重要情况和问题,请及时层报我院。
 
湖北省高级人民法院
2019年12月31日 

 




 

 

人损赔偿司法解释关联规定

 

最高人民法院关于审理人身损害赔偿案件适用法律若干问题的解释
 
(2003年12月4日由最高人民法院审判委员会第1299次会议通过,根据2020年12月23日最高人民法院审判委员会第1823次会议通过的《最高人民法院关于修改〈最高人民法院关于在民事审判工作中适用《中华人民共和国工会法》若干问题的解释〉等二十七件民事类司法解释的决定》修正)
……
第七条 误工费根据受害人的误工时间和收入状况确定。
误工时间根据受害人接受治疗的医疗机构出具的证明确定。受害人因伤致残持续误工的,误工时间可以计算至定残日前一天。
受害人有固定收入的,误工费按照实际减少的收入计算。受害人无固定收入的,按照其最近三年的平均收入计算;受害人不能举证证明其最近三年的平均收入状况的,可以参照受诉法院所在地相同或者相近行业上一年度职工的平均工资计算
第八条 护理费根据护理人员的收入状况和护理人数、护理期限确定。
护理人员有收入的,参照误工费的规定计算;护理人员没有收入或者雇佣护工的,参照当地护工从事同等级别护理的劳务报酬标准计算。护理人员原则上为一人,但医疗机构或者鉴定机构有明确意见的,可以参照确定护理人员人数。
护理期限应计算至受害人恢复生活自理能力时止。受害人因残疾不能恢复生活自理能力的,可以根据其年龄、健康状况等因素确定合理的护理期限,但最长不超过二十年。
受害人定残后的护理,应当根据其护理依赖程度并结合配制残疾辅助器具的情况确定护理级别。
第十二条  残疾赔偿金根据受害人丧失劳动能力程度或者伤残等级,按照受诉法院所在地上一年度城镇居民人均可支配收入或者农村居民人均纯收入标准,自定残之日起按二十年计算。但六十周岁以上的,年龄每增加一岁减少一年;七十五周岁以上的,按五年计算。
受害人因伤致残但实际收入没有减少,或者伤残等级较轻但造成职业妨害严重影响其劳动就业的,可以对残疾赔偿金作相应调整。
第十四条 丧葬费按照受诉法院所在地上一年度职工月平均工资标准,以六个月总额计算。
 
第十五条  死亡赔偿金按照受诉法院所在地上一年度城镇居民人均可支配收入或者农村居民人均纯收入标准,按二十年计算。但六十周岁以上的,年龄每增加一岁减少一年;七十五周岁以上的,按五年计算。
 
第十七条  被扶养人生活费根据扶养人丧失劳动能力程度,按照受诉法院所在地上一年度城镇居民人均消费性支出和农村居民人均年生活消费支出标准计算。被扶养人为未成年人的,计算至十八周岁;被扶养人无劳动能力又无其他生活来源的,计算二十年。但六十周岁以上的,年龄每增加一岁减少一年;七十五周岁以上的,按五年计算。
被扶养人是指受害人依法应当承担扶养义务的未成年人或者丧失劳动能力又无其他生活来源的成年近亲属。被扶养人还有其他扶养人的,赔偿义务人只赔偿受害人依法应当负担的部分。被扶养人有数人的,年赔偿总额累计不超过上一年度城镇居民人均消费性支出额或者农村居民人均年生活消费支出额。
 
第二十二条  本解释所称“城镇居民人均可支配收入”“农村居民人均纯收入”“城镇居民人均消费性支出”“农村居民人均年生活消费支出”“职工平均工资”,按照政府统计部门公布的各省、自治区、直辖市以及经济特区和计划单列市上一年度相关统计数据确定。
“上一年度”,是指一审法庭辩论终结时的上一统计年度。

**********************************************************
 

湖南省统计局公布2022年人身损害赔偿案件最新赔偿标准
残疾/死亡赔偿金最新城镇标准44866元/年

湖南省统计局公布2022年人身损害赔偿案件最新赔偿标准 | 残疾/死亡赔偿金最新城镇标准44866元/年

 

官方文件

 

图片

 

2021年度,湖南省全省城镇居民人均可支配收入44866元城镇居民人均生活消费支出28294元

 

湖南地区交通事故最新赔偿标准

 

湖南省2022年度道路交通事故人身损害赔偿相关数据

 

1、城镇居民人均年可支配收入             44866元

2、城镇居民人均年消费支出                 28294元

3、全省在岗职工年平均工资                 82356元

4、在岗职工工资:

(1)2020年度城镇私营单位在岗职工年平均工资

     

2020年度

 农、林、牧、渔业

37604

 采矿业

47833

 制造业

44017

 电力、热力、燃气及水生产和供应业

44619

 建筑业

54825

 批发和零售业

36383

 交通运输、仓储和邮政业

45941

 住宿和餐饮业

34809

 信息传输、软件和信息技术服务业

69908

 金融业

62739

 房地产业

51550

 租赁和商务服务业

46688

 科学研究和技术服务业

56216

 水利、环境和公共设施管理业

46261

 居民服务、修理和其他服务业

42081

 教育

46554

 卫生和社会工作

58352

 文化、体育和娱乐业

46038

 公共管理、社会保障和社会组织

-

 

(2)2020年度城镇非私营单位在岗职工年平均工资

行     业

2020年度

 农、林、牧、渔业

51841

 采矿业

61207

 制造业

75122

 电力、热力、燃气及水生产和供应业

102379

 建筑业

59109

 批发和零售业

64475

 交通运输、仓储和邮政业

87160

 住宿和餐饮业

39690

 信息传输、软件和信息技术服务业

107317

 金融业

95844

 房地产业

71243

 租赁和商务服务业

64663

 科学研究和技术服务业

98683

 水利、环境和公共设施管理业

59080

 居民服务、修理和其他服务业

71915

 教育

82230

 卫生和社会工作

107458

 文化、体育和娱乐业

100019

 公共管理、社会保障和社会组织

82535

说明:
1、湖南省统计局已公布 2021年度湖南省全省居民收入及支出情况,其中城镇居民人均可支配收入44866元、城镇居民人均生活消费支出28294元。根据《湖南省高级人民法院关于进一步推进人身损害赔偿标准城乡统一试点工作的通知》(湘高法明传[2021]494号),即日起,湖南地区全部人身损害赔偿纠纷民事案件中残疾/死亡赔偿金均按照新标准44866元/年进行计算、被扶养人生活费均按照新标准28294元/年进行计算。
2、其他数据目前仍沿用湖南省统计局在2021年公布的相关数据,待统计部门公布最新数据后将及时进行更新。
 

湖南高院交通事故案件指导意见

 

湖南省高级人民法院 湖南省公安厅 湖南省司法厅 湖南银保监局
关于印发《湖南省道路交通事故损害赔偿项目计算标准(试行)》《湖南省道路交通事故主要情形损害赔偿责任比例(试行)》的通知
 
全省各级人民法院、各公安局、各司法局、各银保监分局、各保险行业协会:
 
 
现将《湖南省道路交通事故损害赔偿项目计算标准(试行)》《湖南省道路交通事故主要情形损害赔偿责任比例(试行)》印发给你们,请认真遵照执行。执行中如有问题,请及时层报至省法院民一庭、省公安厅交通警察总队、省司法厅公共法律服务管理处、湖南银保监局财产保险处。
湖南省高级人民法院            
湖南省公安厅
湖南省司法厅                    
湖南银保监局
2021年1月18日
 
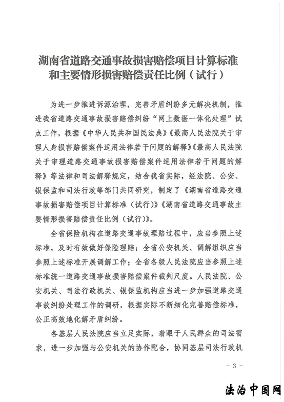
湖南省道路交通事故损害赔偿项目计算标准和主要情形损害赔偿责任比例(试行)
 
为进一步推进诉源治理,完善矛盾纠纷多元解决机制,推进我省道路交通事故损害赔偿纠纷“网上数据一体化处理”试点工作,根据《中华人民共和国民法典》《最高人民法院关于审理人身损害赔偿案件适用法律若干问题的解释》《最高人民法院关于审理道路交通事故损害赔偿案件适用法律若干问题的解释》等法律和司法解释规定,结合我省实际,经法院、公安、银保监和司法行政等部门共同研究,制定了《湖南省道路交通事故损害赔偿项目计算标准(试行)》《湖南省道路交通事故主要情形损害赔偿责任比例(试行)》。
 
全省保险机构在道路交通事故理赔过程中,应当参照上述标准,及时有效做好保险理赔;全省公安机关、调解组织应当参照上述标准开展调解工作;全省各级人民法院应当参照上述标准统一道路交通事故损害赔偿案件裁判尺度。人民法院、公安机关、司法行政机关、银保监机构应当进一步加强道路交通事故纠纷处理工作的调研,根据实际不断细化完善赔偿标准,公正高效地化解矛盾纠纷。
 
各基层人民法院应当立足实际,着眼于人民群众的司法需求,进一步加强与公安机关的协作配合,协同基层司法行政机关、保险机构,合理分配审判资源,积极建立道交纠纷联合调处机构,为人民群众提供道交纠纷化解“一站式”服务,更好地便利群众诉讼,提升道交纠纷化解效率。
 
 
附件:
1、湖南省道路交通事故损害赔偿项目计算标准(试行)
2、湖南省道路交通事故主要情形损害赔偿责任比例(试行)













 

 

湖南高院试点同命同价文件

 

湖南省高级人民法院关于进一步推进人身损害赔偿标准城乡统一试点工作的通知

湘高法明传(2021)494号

 

全省各中级人民法院,长沙、衡阳、怀化铁路运输法院:

 

2019年9月2日,最高人民法院下发《关于授权开展人身损害赔偿标准城乡统一试点的通知》(法明传(2019)513号),授权各高级人民法院在辖区内开展人身损害赔偿纠纷案件统一城乡居民赔偿标准试点工作。我院根据最高法院授权及各地申请情况,批复同意长沙、岳阳、常德、郴州四个地区两级法院就机动车交通事故责任纠纷案件开展统一城乡居民赔偿标准试点工作。今年,最高人民法院下发《关于进一步推进人身损害赔偿标准城乡统一试点工作的通知》(法明传(2021)601号),要求进一步扩大试点范围。根据最高法院通知要求及我省试点工作情况,现就我省进一步推进人身损害赔偿标准城乡统一试点工作通知如下:

 

一、将人身损害赔偿标准城乡统一试点工作范围扩大至湖南省全辖区,将试点案件类型范围扩大至所有人身损害赔偿类民事纠纷;

 

二、各法院应按照政府统计部门公布的湖南省上一年度城镇居民人均可支配收入标准计算残疾赔偿金、死亡赔偿金,按照湖南省上一年度城镇居民人均消费性支出标准计算被扶养人生活费;

 

三、本通知标准从2021年11月1日开始执行,11月1日之前已进入二审或再审程序的案件仍按原标准执行;

 

四、请各中级人民法院将本通知转发辖区各基层人民法院,并尽快在辖区推动上述工作,在2021年11月20日之前将工作进展情况及试点工作中遇到的问题报送省法院民一庭。

 

湖南省高级人民法院

2021年10月14月

 

*********************************************************

四川省统计局公布2022年人身损害赔偿案件最新赔偿标准
附:官方文件+关联规定

 

官方文件

 

图片

 

2021年度,四川省城镇居民人均可支配收入41444元,城镇居民人均消费支出26971元,农村居民人均可支配收入17575元,农村居民人均消费支出16444元。

 

四川交通事故最新赔偿标准

 

四川省2022年道路交通事故人身损害赔偿相关数据
 
1、城镇居民人均年可支配收入    41444元
2、城镇居民人均年消费支出        26971元
3、城镇全部单位就业人员平均工资  74520元         
4、城镇全部单位分行业平均工资:

图片

说明:
1、目前四川省统计局已公布 2021年度四川省城镇居民人均可支配收入及消费性支出数据。根据《四川省高级人民法院关于在全省开展人身损害赔偿纠纷案件统一城乡居民赔偿标准试点工作的通知》(川高法明电〔2021〕20号),即日起,四川地区人格权纠纷及侵权责任纠纷项下的人身损害赔偿纠纷案件中残疾赔偿金、死亡赔偿金均按照新标准41444元/年进行计算、被扶养人生活费均按照新标准26971元/年进行计算
2、其他数据目前仍沿用四川省统计局在2021年公布的相关数据,待统计部门公布最新数据后将及时进行更新。

 

四川高院赔偿标准适用规定

 

四川省高级人民法院机动车交通事故责任纠纷案件审理指南
为统一全省法院裁判尺度,妥善审理机动车交通事故责任纠纷案件,依照《中华人民共和国侵权责任法》《中华人民共和国合同法》《中华人民共和国道路交通安全法》《中华人民共和国保险法》《中华人民共和国民事诉讼法》《机动车交通事故责任强制保险条例》《最高人民法院关于审理道路交通事故损害赔偿案件适用法律若干问题的解释》《最高人民法院关于审理人身损害赔偿案件适用法律若干问题的解释》等相关法律、法规及司法解释的规定,结合全省法院实际,制定本审理指南,供全省法院参考。
……
 
第四十八条 【统计数据的适用时间】四川省城镇居民人均可支配收入、农村居民人均可支配收入、城镇居民人均消费支出、农村居民人均消费支出、城镇全部单位就业人员平均工资、分行业城镇单位就业人员平均工资等与审理机动车交通事故赔偿责任纠纷案件有关的年度统计数据,自四川省统计局发布以上数据之日起适用
 
四川省高级人民法院民事审判第一庭关于印发四川省2019年度有关统计数据的通知(节选)


四川高院试点同命同价规定

 

一、四川省高级人民法院关于在全省开展人身损害赔偿纠纷案件统一城乡居民赔偿标准试点工作的通知(2021)
 
川高法明电〔2021〕20号
 
全省各中级人民法院、成都铁路运输中级人民法院:
 
为贯彻落实《中共中央、国务院关于建立健全城乡融合发展体制机制和政策体系的意见》精神和最高人民法院《关于授权开展人身损害赔偿标准城乡统一试点的通知》(法明传〔2019〕513号)的工作要求,省法院于2019年11月下发了《关于在部分法院开展人身损害赔偿纠纷案件统一城乡居民赔偿标准试点工作的通知》,确定成都市、遂宁市、宜宾市中级人民法院和阿坝藏族羌族自治州中级人民法院为试点法院,先行开展试点工作,探索人身损害赔偿纠纷案件统一城乡居民赔偿标准。根据前期试点工作情况,省法院决定今年起在我省各级法院全面开展人身损害赔偿纠纷案件统一城乡居民赔偿标准试点工作。为确保试点工作规范运行并取得实效,现就试点工作相关要求通知如下:
 
一、试点法院
 
全省三级人民法院。
 
二、试点案件范围
 
2021年1月1日起施行的《民事案件案由规定》第一部分的一级案由“人格权纠纷”和第九部分的一级案由“侵权责任纠纷”项下的人身损害赔偿纠纷案件,均纳入本次统一赔偿标准试点案件范围。
 
三、试点案件适用赔偿标准
 
试点案件的残疾赔偿金、死亡赔偿金按照政府统计部门公布的上一年度四川省城镇居民人均可支配收入标准计算,应计入残疾赔偿金、死亡赔偿金的被扶养人生活费按照政府统计部门公布的上一年度四川省城镇居民人均消费支出标准计算。
 
超过确定的残疾赔偿金给付年限后,当事人依据《最高人民法院关于审理人身损害赔偿案件适用法律若干问题的解释》第十九条之规定,起诉请求继续给付残疾赔偿金的,残疾赔偿金适用上述标准计算。
 
四、试点启动时间
 
试点工作于2021年3月1日正式实施,自施行之日起发生的侵权引起的人身损害赔偿纠纷案件,适用本通知。
 
五、试点工作的组织领导及工作制度
 
省法院成立试点工作领导小组,省法院党组成员、副院长刘楠担任领导小组组长,审判委员会专职委员尹宁宁担任领导小组副组长,民一庭、研究室、宣教处各确定一名负责人任领导小组成员。省法院民一庭设试点工作办公室,负责试点工作的相关日常工作,包括:督导推进、调研分析、信息上报、成果转化等。
 
各中级人民法院要高度重视试点工作,加强组织领导,做好本辖区内试点工作的组织推动、工作开展、问题分析及试点总结。各试点中院应当确定一名工作联系人,负责试点工作相关信息的上传下达。
 
试点期间,各中级法院应于每年1月10日、7月10日前向省法院试点工作办公室报送本地区试点工作情况。报送内容包括:受理案件数量、案件类型、典型案件、案件审理情况、试点工作做法、存在问题、工作建议等。
 
除前期试点法院外,全省其他试点中院于2021年3月1日前通过内网报送工作联系人及联系方式至省法院试点工作办公室。
 
2021年2月3日
 
二、四川省高级人民法院关于在部分法院开展人身损害赔偿纠纷案件统一城乡居民赔偿标准试点工作的通知(2019)
 
成都市中级人民法院、遂宁市中级人民法院、宜宾市中级人民法院、阿坝藏族羌族自治州中级人民法院:
 
为贯彻落实《中共中央、国务院关于建立健全城乡融合发展体制机制和政策体系的意见》精神和最高人民法院《关于授权开展人身损害赔偿标准城乡统一试点的通知》〔法明传(2019)513号〕的工作要求,经省法院领导同意,在我省部分法院开展人身损害赔偿纠纷案件统一城乡居民赔偿标准试点工作。为确保试点工作规范运行并取得实效,现就试点工作有关问题通知如下:
 
一、试点法院
 
试点法院:成都市中级人民法院、遂宁市中级人民法院、宜宾市中级人民法院、阿坝藏族羌族自治州中级人民法院。
 
上述中院根据本地区实际情况,制定本地区试点工作方案,对试点基层法院、案件范围、赔偿标准、试点工作机制等进行统筹安排。
 
二、试点案件范围
 
试点案件具体包括2011年4月1日起施行的《民事案件案由规定》的一级案由“侵权责任纠纷”项下涉及人身损害责任纠纷的案件。主要有:机动车交通事故责任纠纷、医疗损害责任纠纷以及其他人身损害责任纠纷案件。
 
三、试点启动时间及步骤
 
2019年12月31日前,各试点中院在就试点工作进行具体的试点安排部署,形成试点方案。根据本地情况做好试点法院选择、人力资源配备、工作机制建设、试点案件明确、标准设定、工作机制建设等相关准备工作,确保试点工作一开始即能规范、有序展开。
 
试点具体实施法院应从2020年1月1日开始正式实施试点工作。
 
四、试点工作的组织领导及工作制度
 
省法院成立试点工作领导小组,由省法院审判委员会专职委员尹宁宁担任组长,民一庭、研究室负责人任成员,在民一庭设立试点工作办公室,负责对试点工作的组织领导、督导推进、调研分析,及时研究解决试点工作中出现的问题和困难。
 
试点中院和相关基层法院要高度重视试点工作,加强组织领导,做好本辖区内试点工作的组织推动、工作开展、问题分析及试点总结。各试点法院应当确定一名联系人,负责试点工作相关信息的上传下达。
 
各试点基层法院应每季度向所在辖区中级法院报送试点工作情况;各中级法院应当于每季度次月10日前向省法院民一庭报送本地区试点工作情况。报送内容包括:受理试点案件数量、试点案件类型、案件审理情况、试点工作做法、存在问题、工作建议等。
 
各试点中院试点工作方案、联系人于2019年12月31日前报送省法院民一庭。
四川省高级人民法院 
2019年11月22日
 

人损赔偿司法解释关联规定

 

最高人民法院关于审理人身损害赔偿案件适用法律若干问题的解释
 
(2003年12月4日由最高人民法院审判委员会第1299次会议通过,根据2020年12月23日最高人民法院审判委员会第1823次会议通过的《最高人民法院关于修改〈最高人民法院关于在民事审判工作中适用《中华人民共和国工会法》若干问题的解释〉等二十七件民事类司法解释的决定》修正)
……
第七条 误工费根据受害人的误工时间和收入状况确定。
误工时间根据受害人接受治疗的医疗机构出具的证明确定。受害人因伤致残持续误工的,误工时间可以计算至定残日前一天。
受害人有固定收入的,误工费按照实际减少的收入计算。受害人无固定收入的,按照其最近三年的平均收入计算;受害人不能举证证明其最近三年的平均收入状况的,可以参照受诉法院所在地相同或者相近行业上一年度职工的平均工资计算
 
第八条 护理费根据护理人员的收入状况和护理人数、护理期限确定。
护理人员有收入的,参照误工费的规定计算;护理人员没有收入或者雇佣护工的,参照当地护工从事同等级别护理的劳务报酬标准计算。护理人员原则上为一人,但医疗机构或者鉴定机构有明确意见的,可以参照确定护理人员人数。
护理期限应计算至受害人恢复生活自理能力时止。受害人因残疾不能恢复生活自理能力的,可以根据其年龄、健康状况等因素确定合理的护理期限,但最长不超过二十年。
受害人定残后的护理,应当根据其护理依赖程度并结合配制残疾辅助器具的情况确定护理级别。
第十二条  残疾赔偿金根据受害人丧失劳动能力程度或者伤残等级,按照受诉法院所在地上一年度城镇居民人均可支配收入或者农村居民人均纯收入标准,自定残之日起按二十年计算。但六十周岁以上的,年龄每增加一岁减少一年;七十五周岁以上的,按五年计算。
受害人因伤致残但实际收入没有减少,或者伤残等级较轻但造成职业妨害严重影响其劳动就业的,可以对残疾赔偿金作相应调整。
第十四条 丧葬费按照受诉法院所在地上一年度职工月平均工资标准,以六个月总额计算。
 
第十五条  死亡赔偿金按照受诉法院所在地上一年度城镇居民人均可支配收入或者农村居民人均纯收入标准,按二十年计算。但六十周岁以上的,年龄每增加一岁减少一年;七十五周岁以上的,按五年计算。
 
第十七条  被扶养人生活费根据扶养人丧失劳动能力程度,按照受诉法院所在地上一年度城镇居民人均消费性支出和农村居民人均年生活消费支出标准计算。被扶养人为未成年人的,计算至十八周岁;被扶养人无劳动能力又无其他生活来源的,计算二十年。但六十周岁以上的,年龄每增加一岁减少一年;七十五周岁以上的,按五年计算。
被扶养人是指受害人依法应当承担扶养义务的未成年人或者丧失劳动能力又无其他生活来源的成年近亲属。被扶养人还有其他扶养人的,赔偿义务人只赔偿受害人依法应当负担的部分。被扶养人有数人的,年赔偿总额累计不超过上一年度城镇居民人均消费性支出额或者农村居民人均年生活消费支出额。
 
第二十二条  本解释所称“城镇居民人均可支配收入”“农村居民人均纯收入”“城镇居民人均消费性支出”“农村居民人均年生活消费支出”“职工平均工资”,按照政府统计部门公布的各省、自治区、直辖市以及经济特区和计划单列市上一年度相关统计数据确定。
“上一年度”,是指一审法庭辩论终结时的上一统计年度。

 



 

 

实务问题解答

 
1、省、自治区、直辖市及经济特区和计划单列市的政府统计部门已公布上一年度相关统计数据但省高院尚未发布适用新赔偿标准通知的,赔偿标准如何适用?
答:《最高人民法院关于审理人身损害赔偿案件适用法律若干问题的解释(2020年修正)》第二十二条规定:“本解释所称“城镇居民人均可支配收入”“农村居民人均纯收入”“城镇居民人均消费性支出”“农村居民人均年生活消费支出”“职工平均工资”,按照政府统计部门公布的各省、自治区、直辖市以及经济特区和计划单列市上一年度相关统计数据确定。”根据该条规定,赔偿标准的适用时间应当以政府统计部门公布的上一年度省级相关统计数据的日期为准,以省高院发布相关通知的日期开始适用新标准并没有法律依据,目前大部分省高院已明确不再转发统计部门相关数据,司法实践中也有省高院在再审裁判文书中对此问题作出过明确说明。

			

网络配图网络配图网络配图网络配图网络配图网络配图网络配图网络配图网络配图网络配图网络配图网络配图网络配图网络配图网络配图网络配图网络配图网络配图网络配图网络配图网络配图网络配图网络配图网络配图网络配图网络配图网络配图网络配图网络配图网络配图网络配图网络配图网络配图网络配图网络配图网络配图网络配图网络配图网络配图网络配图网络配图网络配图网络配图网络配图网络配图网络配图网络配图网络配图网络配图网络配图网络配图网络配图网络配图网络配图网络配图网络配图网络配图网络配图网络配图网络配图网络配图网络配图网络配图网络配图网络配图网络配图网络配图网络配图网络配图网络配图网络配图网络配图网络配图网络配图网络配图网络配图网络配图网络配图网络 

关联案例 | 江苏省高级人民法院:陈某礼与黄某东、中国人民财产保险股份有限公司无锡市分公司机动车交通事故责任纠纷一案
 
【案件索引】
江苏省高级人民法院(2018)苏民再239号
【裁判要旨】
根据《最高人民法院关于审理人身损害赔偿案件适用法律若干问题的解释》第十二条、第二十二条的规定,残疾赔偿金根据受害人丧失劳动能力程度或者伤残等级,按照受诉法院所在地上一年度城镇居民人均可支配收入或者农村居民人均纯收入标准,自定残之日起计算。城镇居民人均可支配收入或者农村居民人均纯收入标准,按照政府统计部门公布的各省、自治区、直辖市以及经济特区和计划单列市上一年度相关统计数据确定。上一年度,是指一审法庭辩论终结时的上一统计年度。残疾赔偿金赔偿标准的适用时间应当以政府统计部门公布上一年度省级相关统计数据的日期为准。
 
说明:由于部分地区在司法实践中长期形成的审判习惯,目前,部分法院仍然坚持以省高院发布适用新赔偿标准通知的时间为准开始按照新赔偿标准计算残疾/死亡赔偿金、被扶养人生活费等(如广东地区),请注意结合当地司法实践选择适用相应的赔偿标准数据
  
2、根据《人身损害赔偿司法解释》第22条的规定,“上一年度,是指一审法庭辩论终结时的上一年度。”,对于被发回重审案件,如何确定计算赔偿的标准?
 
答:对于此问题,最高人民法院并未作出明确规定,在司法实践中仍存在较大的争议:第一种意见认为应当以第一次审理的一审法庭辩论终结时的上一年度的统计数据作为计算赔偿的标准,主要理由是民事责任的赔偿原则是损失填补,该赔偿标准距离案发时间更近,能客观反映受害人在此后一段时间内可能获得的收入;第二种意见认为应当以重新审理的一审法庭辩论终结时的上一年度的统计数据作为计算赔偿的标准,主要理由是有利于更好地保护受害人的合法利益,避免赔偿义务人为了大幅度地延后赔偿时间而恶意上诉。

责任编辑:jinyu
首页 | 法治论坛 | 视频精粹 | 普法教育 | 监督执法 | 基层采风 | 智慧普法 | 法案精汇 | 今日看法 | 企业瞭望

Copyright © 2021 法治中国网 版权所有  技术支持:媒航联众(北京)信息技术研究院有限公司

电脑版 | 移动版