|
2022年全国各省市交通事故最新赔偿标准汇编
2022年全国交通事故最新赔偿标准汇编
西藏自治区公安厅关于2022年西藏自治区道路交通事故
西藏交通事故最新赔偿标准
![]() ![]() ![]()
西藏法院试点同命同价规定
西藏自治区高级人民法院关于印发《西藏自治区高级人民法院关于开展人身损害赔偿标准城乡统一试点实施方案》的通知
![]() ![]() ![]()
人损赔偿司法解释关联规定
实务问题解答
************************************************************************
青海省统计局公布2022年人身损害赔偿案件最新赔偿标准
官方文件
![]() 青海交通事故最新赔偿标准
![]()
青海高院试点同命同价规定
![]() ![]() ![]()
人损赔偿司法解释关联规定
*********************************************************************
甘肃省统计局公布2022年人身损害赔偿案件最新赔偿标准 ![]() 官方文件
甘肃交通事故最新赔偿标准
甘肃高院试点同命同价规定
甘肃省法院召开新闻发布会 试点统一城乡人身损害赔偿标准
近年来,因为城乡户籍不同而获得赔偿费用不同的情况,引发了社会上对“同命不同价”现象的讨论。为改变这一现象,在法律框架内消除不公平待遇,经省法院研究决定,在全省范围内所有类型的人身损害赔偿纠纷案件中全面试行统一城乡居民赔偿标准工作。3月18日,省法院召开新闻发布会,就全省法院开展人身损害赔偿标准城乡统一试点工作具体情况进行发布。
省法院宣传处处长季学勇主持发布会,省法院民一庭副庭长刘建军介绍了有关情况。
2019年9月2日,最高人民法院下发通知,授权各地高院根据各省具体情况在辖区内开展人身损害赔偿标准城乡统一试点工作。自去年接到最高人民法院通知以来,省法院民一庭对全省人身损害赔偿纠纷案件的主要类型、各地受理案件数量等有关情况开展了专项调研。通过调研,省法院研究决定,在全省范围内所有类型的人身损害赔偿纠纷案件中全面试行统一城乡居民赔偿标准工作。
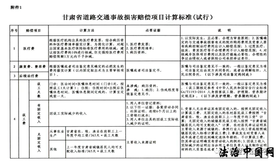
据介绍,在全省法院开展人身损害赔偿标准城乡统一试点工作,将有利于全省统一裁判标准,提高办案效率,避免出现同类案件在试点地区与非试点地区裁判结果不一。在全省范围内试行统一城乡标准,能够最大程度的促进实现城乡融合,统筹城乡社会救助体系国家治理目标,减小城乡差别,让人民群众共享改革发展的红利,实现公平目标。2020年2月25日,省法院会同省公安厅、省司法厅、中国银保监管委会甘肃局印发了《甘肃省道路交通事故损害赔偿项目计算标准(试行)》,对赔偿项目计算标准做了进一步具体细化。作为人身损害赔偿纠纷案件中占比70%以上的道路交通事故责任纠纷,此类案件的成功经验和做法,为在其他类型人身损害赔偿案件中推行城乡统一标准试点工作奠定了基础。同时,统一城乡标准是大势所趋,选择在全省范围内试点也有利于今后工作的全面开展。
开展人身损害赔偿标准城乡统一试点工作,旨在使我省城乡居民获得公正、平等的人身损害赔偿,从而推动实现城乡居民权利平等,促进社会公平正义。这次的试点工作呈现出范围广和项目多、举证责任清晰两个特点,案件包括了全省法院受理的各类人身损害赔偿纠纷案件;在试行过程中,其他类型人身损害赔偿案件的残疾赔偿金、死亡赔偿金、被扶养人生活费等主要赔偿项目标准和提供的必要证据均可参照四部门近期下发的《甘肃省道路交通事故损害赔偿项目计算标准(试行)》文件执行。
人损赔偿司法解释关联规定
**************************************************************
浙江地区2022年人身损害赔偿案件全部赔偿标准公布 官方文件
浙江交通事故最新赔偿标准
【关联规定】
浙江法院试点同命同价规定
人损赔偿司法解释关联规定
|

手机版












































