|
2022年全国各省市交通事故最新赔偿标准汇编
2022年全国交通事故最新赔偿标准汇编
江苏省高级人民法院公布2022年人身损害赔偿案件最新赔偿标准
江苏高院赔偿标准适用通知
江苏交通事故最新赔偿标准
![]()
说明: 1、根据《江苏省高级人民法院关于开展人身损害赔偿标准城乡统一试点工作的实施方案》及《江苏省高级人民法院民事审判第一庭关于适用<江苏省高级人民法院关于开展人身损害赔偿标准城乡统一试点工作的实施方案>有关费用标准(2021年度)的通知》,2022年江苏地区人身损害赔偿案件中残疾赔偿金、死亡赔偿金均按照59284.8元/年进行计算,江苏地区被扶养人生活费不再作为单独的赔偿项目,不影响赔偿总额,但需在残疾赔偿金或死亡赔偿金中列支,以保护被扶养人的生存权益。 2、其他数据目前仍沿用江苏省统计局在2021年公布的相关数据,待统计部门公布最新数据后将及时进行更新。 3、目前江苏地区人身损害赔偿纠纷案件中的丧葬费按照2020年度城镇非私营单位在岗职工年平均工资106034元标准计算6个月,为53017元。 江苏高院试点同命同价规定
江苏省高级人民法院关于开展人身损害赔偿标准城乡统一试点工作的实施方案
人损赔偿司法解释关联规定
***************************************************************
安徽省统计局公布2022年人身损害赔偿案件最新赔偿标准
官方文件
![]() 安徽交通事故最新赔偿标准
说明: 1、安徽省统计局、国家统计局安徽调查总队已公布2021年度安徽省城镇居民人均可支配收入43009元、城镇居民人均消费支出26495元。根据《安徽省高级人民法院关于开展人身损害赔偿标准城乡统一试点实施方案》(皖高法[2019]112号)规定,即日起,安徽地区人身损害赔偿案件中残疾赔偿金、死亡赔偿金均按照新标准43009元/年进行计算、被扶养人生活费均按照新标准26495元/年进行计算。 2、其他数据目前仍沿用安徽省统计局在2021年公布的相关数据,待统计部门公布最新数据后将及时进行更新。 3、经查询安徽当地法院判例,大部分法院均采用城镇非私营单位就业人员年平均工资数据计算人身损害赔偿纠纷案件中的丧葬费,按该标准,目前安徽地区丧葬费标准为42927元。
安徽高院试点同命同价规定
安徽省高级人民法院关于开展人身损害赔偿标准城乡统一试点实施方案 皖高法(2019)112号 根据最高人民法《关于授权开展人身损害赔偿标准城乡统试点的通知》要求,结合我省实际,制定本实施方案。 一、主要任务 根据最高人民法院授权,在人身损害赔偿纠纷案件中,不区分城镇居民和农村居民,试点按照城镇居民赔偿标准计算人身损害賠偿的死亡赔偿金,残疾赔偿金(被扶养人生活费)。 二、试点范围 全省各级人民法院 三、适用标准 死亡赔偿金、残疾赔偿金按照政府统计部门公布的上一年度安徽省城镇居民人均可支配收入计算:被扶养人生活费按照政府统计部门公布的上一年度安徽省城镇居民人均消费性支出计算,计入死亡赔偿金或残疾赔偿金。 四、试点时间 1.2019年12月16日起,正式启动我省人身损害赔偿标准城乡统一试点工作。截止2019年12月16日尚未审结的一审人身损害赔偿案件,统一按城镇居民标准计算有关赔偿费用。 2.试点结束时间待最高人民法院通知 安徽省高级人民法院 2019年12月9日
人损赔偿司法解释关联规定
实务问题解答
**************************************************************************
附:官方文件+关联规定 ![]() 官方文件
![]()
2021年度,江西省全省居民人均可支配收入30610 元,其中,城镇居民人均可支配收入41684 元,农村居民人均可支配收入18684 元。全年全省居民人均消费支出20290 元,其中,城镇居民人均消费支出24587 元,农村居民人均消费支出 15663 元。
江西地区交通事故最新赔偿标准
(2)2020年度城镇非私营单位就业人员年平均工资
说明: 1、江西省统计局已发布2021年度全省城镇居民人均可支配收入及消费性支出数据,根据《江西省高级人民法院关于开展人身损害赔偿标准城乡统一试点工作意见的通知》(赣高法(2020)45号)规定,即日起,江西地区人身损害赔偿案件中残疾赔偿金、死亡赔偿金均按照新标准41684元/年进行计算、被扶养人生活费均按照新标准24587 元/年进行计算。 2、其他数据目前仍沿用江西省统计局在2021年公布的相关数据,待统计部门公布最新数据后将及时进行更新。
江西高院试点同命同价规定
江西高院交通事故指导意见
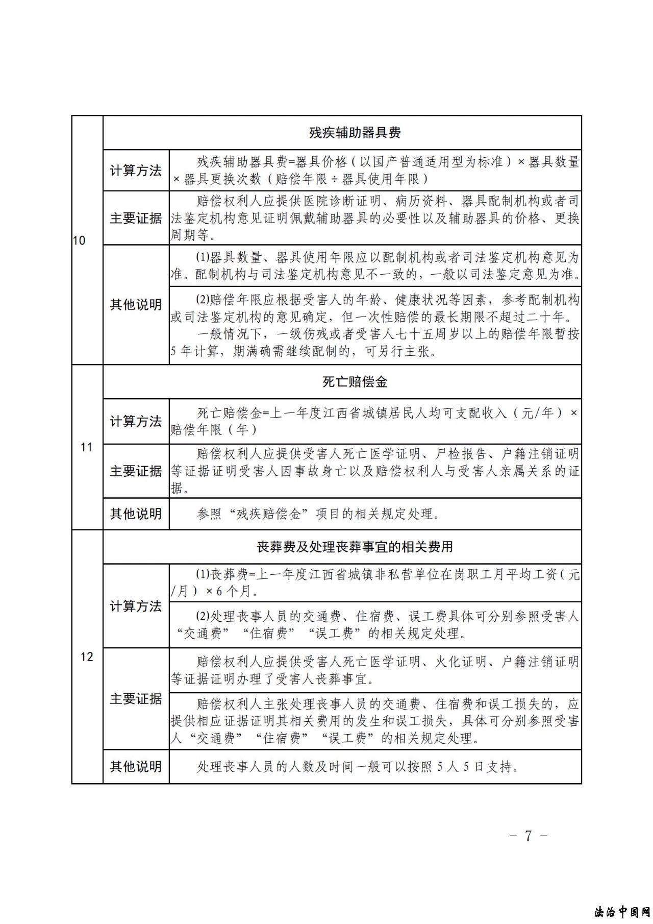
江西省高级人民法院关于印发《江西省道路交通事故损害赔偿项目计算标准(试行)》《江西省道路交通事故主要情形损害赔偿责任比例划分标准(试行)》的通知
广东高院发布2021年道路交通事故人身损害赔偿相关标准
广东交通事故最新赔偿标准
广东高院试点同命同价规定
![]()
人损赔偿司法解释关联规定
|

手机版












































